beat365中国唯一官网
首页
beat365中国唯一官网
学院简介
历史沿革
组织架构
行政办公
现任领导
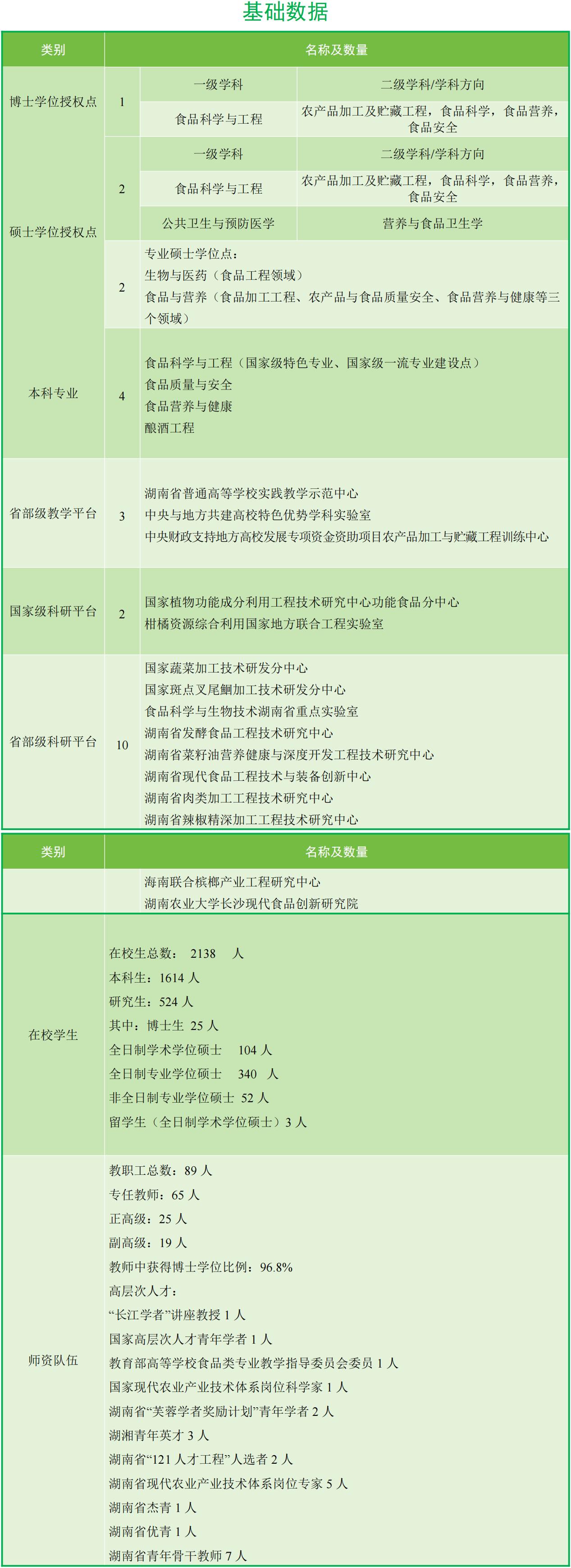
基础数据
院训院徽
新闻动态
通知公告
党群工作
党建动态
学习园地
创先争优
工会工作
师资队伍
高层次人才
专任教师
实验人员
行政人员
本科教育
虚拟仿真实验平台
工程教育认证
精品课程
培养方案
工作动态
专业介绍
教学平台
教学实习基地
本科生招生
研究生教育
工作动态
学位点介绍
培养方案
学位授予
导师简介
研究生招生
科学研究
学术交流
科研平台
科研成果
科技服务
学生工作
学工团队
学工动态
就业信息
就创政策
考研升学
成长辅导
学子风采
国际交流
中外合作办学
留学生教育
校友之家
校友快讯
机构章程
捐赠服务
基础数据
beat365中国唯一官网
学院简介
历史沿革
组织架构
行政办公
现任领导
基础数据
院训院徽
新闻动态
通知公告
您所在的位置:
首页
>
beat365中国唯一官网
>
基础数据
关闭
打印